收藏
手机版
联系我们
热门搜索:
×
搜索过于频繁,请输入验证码
网站首页
医院概况
医院简介
领导班子
组织架构
医院文化
医院荣誉
院容院貌
联系我们
新闻中心
医院新闻
科室动态
媒体报道
医院公示
就医指南
挂号须知
急诊指南
门诊指南
住院指南
医保指南
交通指南
出诊时间
科室导航
临床内科
临床外科
其他
医技
专家简介
本院专家
外聘专家
南医专家
科研教学
科研动态
学术论文
继续医学教育
临床教学
伦理审查
相关下载
护理园地
护理动态
护理讲堂
互联网+ 护理
护理门诊
人才招聘
党建工作
党组织架构
党群动态
党务公开
党风建设
支部建设
学习园地
南医帮扶
新闻中心
您的位置:
首页
>
新闻中心
>
医院公示
>
详细内容
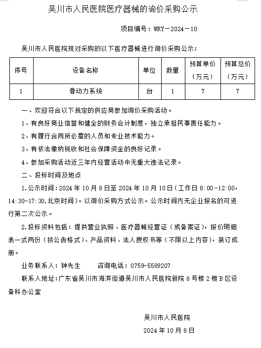
吴川市人民医院医疗器械的询价采购公示
发布时间:2024/10/08
点击数:
次
【字体:
小
大
】
终审:平台超管
分享到:
【打印正文】
×
用户登录
登 录
账号密码登录
成功登录后,
关闭浏览器前
24小时内
7天内
一个月内
始终
保持登录状态
忘记密码?
还没有账号?
立即注册
用户登录
还没有账号?
立即注册